• 患者服务: 与癌共舞小助手
  • 微信号: yagw_help22

QQ登录

只需一步,快速开始

开启左侧

包大包,如何解读基因检测报告

    [复制链接]
826821 98 包大大 发表于 2021-7-26 23:55:31 | 精华 |
累计签到:14 天
连续签到:1 天
[LV.3]与爱熟人
包大大  版主 发表于 2021-9-20 22:31:05 来自手机 | 显示全部楼层 来自: 浙江杭州
幸运的羊角 发表于 2021-09-20 22:18
包神仙,求您指教,早期术后1b..Egfr21外显l858R一线首选奥西,还是凯美纳,易瑞沙?恳请您给建议一下,感谢

您好,如果是我的话,术后1b有高危风险考虑化疗4次后直接空窗,不吃靶向药,香香甜甜享受空窗,1b术后辅助靶向从经济角度和毒副作用带来的身体耐受来说,不太看好

                               
登录/注册后可看大图
个人建议供您参考。

举报 使用道具

回复 支持 反对
累计签到:84 天
连续签到:1 天
[LV.6]超级爱粉
love88  幼稚园小朋友 发表于 2021-9-23 15:33:03 | 显示全部楼层 来自: 上海
从头到尾拜读了两遍,包括所有的楼层。感谢包版的分享和答疑!

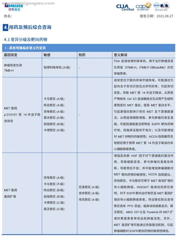
我老爸做过了各种CT和MT,也历经活检取样,等待5天时间取病理、再等待7天取免疫组化结果、再等待10天(又补充取了一份血样)取基因检测报告,但是结论只有病理上确诊是非小细胞肺癌,没有亚型、也没有是几期。8月我征得老爸同意报名了[【临床招募】板块的Tepotinib招募,由于病理没有明确亚型,被拒了。基因突变情况见图,目前采取了化疗(白蛋白紫杉醇+卡帕 ) 联合 靶向治疗(280YL药),多处骨转,使用唑来膦酸骨转针,请帮忙看看这个治疗方案,谢谢!
目前化疗一次,靶向药服用了4天,老爸觉得身体上的疼痛有缓解,但是卡痰,喉咙肿、说话含糊不清,这种情况可以使用哪种消炎药?
210814免疫组化病理报告.jpg
基因检测总览.jpg
基因检测总览2.jpg
基因检测总览3.jpg
基因检测总览4.jpg
基因检测总览5.jpg

举报 使用道具

回复 支持 反对
累计签到:14 天
连续签到:1 天
[LV.3]与爱熟人
包大大  版主 发表于 2021-9-23 16:28:41 来自手机 | 显示全部楼层 来自: 浙江杭州
love88 发表于 2021-09-23 15:33
从头到尾拜读了两遍,包括所有的楼层。感谢包版的分享和答疑!

我老爸做过了各种CT和MT,也历经活检取样,等待5天时间取病理、再等待7天取免疫组化结果、再等待10天(又补充取了一份血样)取基因检测报告,但是结论只有病理上确诊是非小细胞肺癌,没有亚型、也没有是几期。8月我征得老爸同意报名了[【临床招募】板块的Tepotinib招募,由于病理没有明确亚型,被拒了。基因突变情况见图,目前采取了化疗(白蛋白紫杉醇+卡帕 ) 联合 靶向治疗(280YL药),多处骨转,使用唑来膦酸骨转针,请帮忙看看这个治疗方案,谢谢!
目前化疗一次,靶向药服用了4天,老爸觉得身体上的疼痛有缓解,但是卡痰,喉咙肿、说话含糊不清,这种情况可以使用哪种消炎药?

单药卡马就可以了

举报 使用道具

回复 支持 反对
累计签到:14 天
连续签到:1 天
[LV.3]与爱熟人
包大大  版主 发表于 2021-9-23 16:30:15 来自手机 | 显示全部楼层 来自: 浙江杭州
love88 发表于 2021-09-23 15:33
从头到尾拜读了两遍,包括所有的楼层。感谢包版的分享和答疑!

我老爸做过了各种CT和MT,也历经活检取样,等待5天时间取病理、再等待7天取免疫组化结果、再等待10天(又补充取了一份血样)取基因检测报告,但是结论只有病理上确诊是非小细胞肺癌,没有亚型、也没有是几期。8月我征得老爸同意报名了[【临床招募】板块的Tepotinib招募,由于病理没有明确亚型,被拒了。基因突变情况见图,目前采取了化疗(白蛋白紫杉醇+卡帕 ) 联合 靶向治疗(280YL药),多处骨转,使用唑来膦酸骨转针,请帮忙看看这个治疗方案,谢谢!
目前化疗一次,靶向药服用了4天,老爸觉得身体上的疼痛有缓解,但是卡痰,喉咙肿、说话含糊不清,这种情况可以使用哪种消炎药?

卡痰,喉咙肿,什么原因引起的呢?需要明确原因才能对症用药,消炎药是一个广义概念的

举报 使用道具

回复 支持 反对
是梓梓啊  高中一年级 发表于 2021-9-23 20:13:27 来自手机 | 显示全部楼层 来自: 河南郑州
楼主好,像我们这种突变是不是不常见,没有靶向药可吃呢

                               
登录/注册后可看大图


                               
登录/注册后可看大图

举报 使用道具

回复 支持 反对
累计签到:84 天
连续签到:1 天
[LV.6]超级爱粉
love88  幼稚园小朋友 发表于 2021-9-23 22:55:19 | 显示全部楼层 来自: 上海浦东新区
包大大 发表于 2021-9-23 16:30
卡痰,喉咙肿,什么原因引起的呢?需要明确原因才能对症用药,消炎药是一个广义概念的 ...

主要原因是老爸骨转移多,尽管做了两节胸椎骨水泥介入治疗,还是无法坐起,只能平躺,咳痰带血,之前还有过夜里呼吸困难,需要咬一根吸管来保证空气呼入。所以现在老爸自己说喉咙肿痛发炎,我判断是咳嗽和咯痰多导致的

举报 使用道具

回复 支持 反对
累计签到:14 天
连续签到:1 天
[LV.3]与爱熟人
包大大  版主 发表于 2021-9-24 02:01:02 来自手机 | 显示全部楼层 来自: 浙江杭州
是梓梓啊 发表于 2021-09-23 20:13
楼主好,像我们这种突变是不是不常见,没有靶向药可吃呢

Tp53是常见的抑癌基因,类似刹车失灵,人类对它的探索已经持续好几年了,遗憾地是目前还没有有效的药物可以使用

举报 使用道具

回复 支持 反对
累计签到:14 天
连续签到:1 天
[LV.3]与爱熟人
包大大  版主 发表于 2021-9-24 02:02:38 来自手机 | 显示全部楼层 来自: 浙江杭州
love88 发表于 2021-09-23 22:55
主要原因是老爸骨转移多,尽管做了两节胸椎骨水泥介入治疗,还是无法坐起,只能平躺,咳痰带血,之前还有过夜里呼吸困难,需要咬一根吸管来保证空气呼入。所以现在老爸自己说喉咙肿痛发炎,我判断是咳嗽和咯痰多导致的

做过痰培吗?

举报 使用道具

回复 支持 反对
累计签到:84 天
连续签到:1 天
[LV.6]超级爱粉
love88  幼稚园小朋友 发表于 2021-9-24 08:19:01 | 显示全部楼层 来自: 上海

感谢包版深夜还在关注。
没有做过痰培,需要怎样做?作用是什么?
因为老爸现在卧床,去医院比较麻烦,是不是可以自己取样送到医院去做?

举报 使用道具

回复 支持 反对
热狗  大学四年级 发表于 2021-10-3 22:52:12 来自手机 | 显示全部楼层 来自: 辽宁
感谢版主分享知识

举报 使用道具

回复 支持 反对

发表回复

您需要登录后才可以回帖 登录 | 立即注册

本版积分规则

  • 回复
  • 转播
  • 评分
  • 分享
帮助中心
网友中心
购买须知
支付方式
服务支持
资源下载
售后服务
定制流程
关于我们
关于我们
友情链接
联系我们
关注我们
官方微博
官方空间
微信公号
快速回复 返回顶部 返回列表